Meet the Other Phone. A phone that grows with your child.

Meet the Other Phone.
A phone that grows with your child.

Buy now

Please or to access all these features

Brexit

Westministenders: Boris Johnson Broke The Law

999 replies

RedToothBrush · 24/09/2019 11:05

ITS OFFICIAL
The Highest Court in the Land has ruled that Boris Johnson has broken the law.

Parliament is Sovereign.

Despite the calls for his resignation it is highly unlikely he will under the current political climate.

It must be stressed that the judgement was UNAMINOUS and went further than most expected, and took the hardest possible line again the government

The power now lies with the Speakers of the Lords and Commons to decide when Parliament reopens.

It also means that all the bills which were ended by proroguation are now back in play.

Expect a full backlash from the hard right attacking the courts are going full on 'enemies of the people'. This will be NASTY

The strength of this ruling does pretty much rule out another proroguation as the courts are liable to throw it out immediately if they try it on again.

Johnson is in New York. He needs to get on a plane very quickly.

OP posts:
Thread gallery
21
NotaRealLawyer · 24/09/2019 16:47

Part of JC speech selling BJ as Trump's poodle.

DGRossetti · 24/09/2019 16:48

I wasn't replying to your comment. Babe

It would be deeply ironic if one throwaway comment from a clearly cretinous Brexiteer were to achieve what 2 years of debate haven't and force a name change.

Hun.

verticality · 24/09/2019 16:48

I don't really understand the Remainer jubilation about this.

The critical thing about this ruling is: how does it shape a general election?

The polls are ALL predicting a Tory victory by a significant margin. The key group seem to be the rump of around 14% or so of those polled who say they will vote Brexit Party. If these supporters are persuaded to cross over to the Conservative Party, there could well be a Tory majority. There is little sign of this happening, and if the few of them who are on Twitter are anything to judge by, they loyalty at present remains firmly with Farage. If they stay there, and we are in a Tory victory but hung Parliament situation, we could end up with a Tory/Brexit Party coalition. Either case is surely not good for Remain.

BigChocFrenzy · 24/09/2019 16:48

That loud cackling sound you can hear in the background ....

That's a certain TMay

DGRossetti · 24/09/2019 16:50

The polls are ALL predicting a Tory victory by a significant margin.

So ? These are the polls that told us we'd get a Tory majority of at least 30 in 2017.

I do hope you've not put any money anywhere you shouldn't have ...

OhLookHeKickedTheBall · 24/09/2019 16:50

It would be deeply ironic if one throwaway comment from a clearly cretinous Brexiteer were to achieve what 2 years of debate haven't and force a name change
Go for it dg babe

DGRossetti · 24/09/2019 16:52

And after BJ's insulting rejection of his pact offer, Farage won't be feeling the love for BJ either

I wonder what the internal tensions at Tory HQ are ? I can easily see some Tories wanting a BXP-Tory pact, and being a little unsettled at Boris ruling it out.

minesagin37 · 24/09/2019 16:53

Pm

NotaRealLawyer · 24/09/2019 16:53

I'm not a JC fan but he is doing ok so far.

Belindabelle · 24/09/2019 16:54

Andrew Neil is on BBC2 at 7pm with a News Special. don't know if I dare watch.

verticality · 24/09/2019 16:55

"So ? These are the polls that told us we'd get a Tory majority of at least 30 in 2017."

I'm well aware of the flaws of polling. But it is the only actual data we have, and while it is to be treated with caution, it's better than random methodologies like that girl in Mean Girls who uses her tits to tell if it's raining or not. And actually, the spread of error wasn't uniform in 2017. Survation were within 1% of the result back then. Their methodology is predicting a result of Tory victory just a few seats short of a majority right now.

GhostWalk · 24/09/2019 16:55

verticality as previously mentioned, this isn't about leave, remain or any kind of 'jubilation'...it is about the 'law' and that Boris after unlawfully...that you appear to suit this to your narrative highlights your ignorance.

pumkinspicetime · 24/09/2019 16:56

I don't really understand the Remainer jubilation about this.

After Brexit either has or hasn't happened in some shape or form we will have to pick ourselves up as a country.
I very much want that to be a country where the government cannot shut down parliament merely to prevent scrutiny. I want it to be a country with an independent judiciary which keeps the government functioning within the boundaries of its authority and not beyond.
That is why I am pleased, this is about more than Brexit.

BigChocFrenzy · 24/09/2019 16:56

verticality The main jubilation is in establishing the principles that the PM is not above the law and cannot arbitrarily prorogue Parliament to force through his policies

Shows what an alarming state we are in, when that is a victory,
but we all breathed a sigh of relief that we remain a functioning democracy

Brexit is secondary importance to that, imo.
However:

If the ruling had gone the other way, it would have been very difficult to avoid No Deal - and probably on 31 October, since it would have been established that BJ is above the law

So, those against No Deal - which includes some Leave MPs - have been given more chance to plan something else

Also, there is a small chance that BJ could be forced to step down and replaced by a moderate Tory MP,
with whom other parties could negotiate some sensible steps out of this impasse

verticality · 24/09/2019 16:56

"I can easily see some Tories wanting a BXP-Tory pact, and being a little unsettled at Boris ruling it out."

Boris has only ruled it out FOR NOW. He has absolutely nothing to gain from it in the run-up to an election - it would be a comprehensively foolish move for him to make when there is still a chance of him winning Farage's supporters over and getting a majority. He can always change his mind if he wins but doesn't have the seats.

RedToothBrush · 24/09/2019 16:57

Sam Coates Sky @samcoatessky
Boris Johnson appeared to rule out resigning over the Supreme Court result during a UN meeting with Donald Trump.

After the PM was questioned about resigning, Mr Trump said: “I'll tell you, I know him well, he’s not going anywhere.”

Mr Johnson added: “No, no, no.”

Who's in charge?

OP posts:
TheEmojiFormerlyKnownAsPrince · 24/09/2019 16:58

I don’t particularly want an election, and l suspect neither do any of the parties apart from Tory/Brexit.

It seems to me, that Parliament is currently working for the good of the country and sidelining Boris. And at the moment l don’t really want that to change.

BigChocFrenzy · 24/09/2019 16:59

"Who's in charge?"

The one with dementia ?

verticality · 24/09/2019 17:00

"we all breathed a sigh of relief that we remain a functioning democracy"

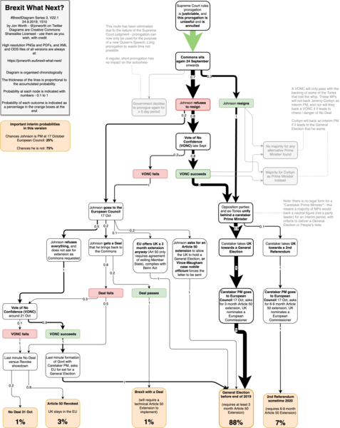
We're very far from that at the moment Grin but I do take your point that the legal principle being laid down is warming to the heart.

There would still have been a way to avoid a no deal exit if this hadn't happened. Jon Worth's penultimate flowchart outlined the (many) possibilities here.

DGRossetti · 24/09/2019 17:00

This ruling will take decades to process fully.

In the meantime it's worth speculating (?) that if we end up with another hung parliament (which wouldn't surprise me, personally) then this ruling - confirming (not making) the executive subject to parliament might have far-reaching implications ? It could retrench the party system, or it could force it apart, depending on what parties get what numbers ?

NotaRealLawyer · 24/09/2019 17:01

I don't see this thread as " Remainer" jubilation at all.

I see it as a group of diverse people, mostly never having never met, who share a common belief in the Rule of Law over a corrupt Government and Prime Minister.

SchadenfreudePersonified · 24/09/2019 17:01

judges can't refuse to apply the law just because they are worried how one section of the public will react
They can't let the dishonest, incompetent PM of a minority govt prorogue Parliament just because he has lost control of events.

As Above ^

InMySpareTime · 24/09/2019 17:01

Can we actually get a deal without a new parliamentary session?
Bercow said the WA can't be presented again this session, unless it's materially changed (which it hasn't).
Does this, and the Benn Act mean we definitely need to request an extension?
Wonder how BJ intends to legally square that circle with his assertion that we're leaving 31/10 "do or die"...

verticality · 24/09/2019 17:02

"I don’t particularly want an election, and l suspect neither do any of the parties apart from Tory/Brexit."

It's been pretty obvious that this would all end up in a General Election since about March. In many ways, what Cummings and Boris have been doing for weeks is electioneering, not Brexiteering. They know they can win a majority if they target BP voters, so that's what they are trying to do.

jonworth.eu/brexit-what-next/

Westministenders: Boris Johnson Broke The Law
NotaRealLawyer · 24/09/2019 17:03

Sorry about the grammar. "Mostly never having met."
Brain hurts.