Meet the Other Phone. Child-safe in minutes.

Meet the Other Phone.
Child-safe in minutes.

Buy now

Please or to access all these features

Brexit

Westministenders: A New Approach? No chance.

992 replies

RedToothBrush · 18/07/2019 16:04

Next week we will have a new PM. He will be called Boris Johnson unless something very odd has happened.

His first 72 hours will be 'interesting' especially if today's events are anything to go by.

His Cabinet is sure to be a horror show. It was noticable who abstained today - they don't think they will be in a Johnson Cabinet and clearly don't want to be.

To move forward Johnson must be able to survive a rebellion and a Queen's speech before now and 31st October.

And be able to unit his party in order to find a way forward.

And whilst parliament has voted to block proroguing parliament, it could still be dissolved if there is a vote of no confidence.

And what happens if Johnson loses a vote? Will he manage to become PM? Will there be a GE.

All the signs are that next week is going to be a hell of a ride.

Enjoy your weekend.

OP posts:
Thread gallery
37
Oakenbeach · 22/07/2019 16:17

Whether or not Elphicke loses the whip won’t impact on how he would vote in a VONC.

RedToothBrush · 22/07/2019 16:23

So what odds do you think the bookies have on an MP or MPs crossing the floor in dramatic style on Wednesday?

And who might that be, if it does happen.

OP posts:
RedToothBrush · 22/07/2019 16:25

Britain Elects @britainelects
Liberal Democrat leadership election result:

E. Davey: 28,021
J. Swinson: 47,900

Jo Swinson elected.

OP posts:
TheNumberfaker · 22/07/2019 16:28

Having been to one of Grieve’s talks fairly recently, I don’t think he’ll join the LibDems. Might do a Boles though.

RedToothBrush · 22/07/2019 16:33

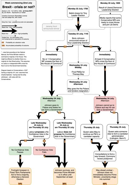
Flow chart time.

60% chance of 'oh fuck what do we do now, full on constitutional crisis'.

26% of Johnson surviving and becoming PM.

14% of straight into a GE.

I personally think, that a seamless transition via PMQ is a tad on the optimistic side.

I just can't see nothing happening tomorrow or Wednesday and every Tory MP being thrilled at Johnson winning.

Westministenders: A New Approach? No chance.
OP posts:
ContinuityError · 22/07/2019 16:39

Betting sites are favouring a VoNC (1/4) and GE in 2019.

RedToothBrush · 22/07/2019 16:42

Steven Swinford@steven_swinford
Here's Sir Alan's letter to John Bercow on extraordinary bid to secure Commons vote on next PM tomorrow before he takes office

He says because it's the 1st time minority Govt has changed mid-term 'assumption succession is automatic cannot apply'

Dr Catherine Haddon @ cath_haddon
Well this was quite the move. But Speaker has blocked it.

It’s not right on the question of minority govt changing hands mid-term.

New PM doesn’t have to have this support (unlike other countries), just be ‘best-placed’ to command confidence.

It’s a grey area.

But as many will point out, it wouldn’t be the worst idea to have a means of showing they are best-placed through some investiture vote

David Henig @ davidheniguk
Could Johnson fail to become PM?

Possibilities here include MPs defecting or no-confidence vote, there's also the DUP arrangement... but wouldn't the Queen anyway ask Johnson to form a Government as new leader of the largest party? That would certainly be my assumption

David Henig @ davidheniguk
I'll defer to this, which suggests Johnson does not need to show he has a majority to become PM - @jonworth to note...
[Henig is referring to Jon worth in first tweet and catch Haddon in second]

Sounds like no one has a clue even about procedures and constitutional process for tomorrow and Wednesday.

Sounds fun!!!

OP posts:
RedToothBrush · 22/07/2019 16:43

David Henig @davidheniguk
From a negotiating point of view though you must be able to show you have a majority, and very clearly Boris Johnson cannot show this at first - this is the greatest source of UK negotiating weakness

OP posts:
RedToothBrush · 22/07/2019 16:44

Meanwhile in the Lords...

Nick Eardley @nickeardleybbc
NEW: Labour peers have decided not to vote on No Confidence motion in Jeremy Corbyn this week. Remains an option for later date.

Corbyn critics in the Lords say option to hold a no confidence vote can come back in September "if the situation deteriorates"

Senior Labour Peer: “I’m not sure Jeremy Corbyn has a single friend in the Lords apart from Shami Chakrabarti”

OP posts:
RedToothBrush · 22/07/2019 16:46

Mark Wallace @wallaceme
"There is no limit to my ambition for our party". Jo Swinson announces plans for Liberal Democrat conquest of Jupiter.

(Obviously Swinson is not alone in committing the crime of the "no limit to my ambition" nonsense line - just the latest offender)

OP posts:
RedToothBrush · 22/07/2019 16:49

Jon Stone @ joncstone
As of tomorrow Jeremy Corbyn will facing his
- Third Tory leader
- Third Lib Dem leader
- Third Green party leader
- Seventh Ukip leader

(two of the three Green 'leaders' were job shares so it’s actually five individuals, and the Ukip tally counts Nigel Farage twice because he had two terms in charge)

OP posts:
RedToothBrush · 22/07/2019 16:50

Jon Stone @joncstone
Nicola Sturgeon’s tally is even more impressive, she can say the same, but also three Labour leaders (if you count Harriet Harman’s interim leadership)

OP posts:
RedToothBrush · 22/07/2019 16:52

I'm also seeing rumours of a Hoey defection possibly being on the cards, to give the Brexit Party a Westminster Seat.

Entirely Plausible.

OP posts:
RedToothBrush · 22/07/2019 16:54

Swinson become the first party leader to be born in the 1980s.

OP posts:
flouncyfanny · 22/07/2019 16:54

This reply has been deleted

Message withdrawn at poster's request.

RedToothBrush · 22/07/2019 16:57

Yvette Cooper @ yvettecooper
Perm Sec tells @CommonsHomeAffs that working assumption for Border Force is that Channel freight flows will drop by 40-60% for 3 months in the event of No Deal

Steve Hawkes @ steve_hawkes
It was 65%-85%

So small improvement

Queues at Eurotunnel. Just less big.

OP posts:
RedToothBrush · 22/07/2019 16:58

What level of delay did we need for complete gridlock?

OP posts:
ListeningQuietly · 22/07/2019 17:02

RTB
An extra 45 seconds per lorry = 20 mile queue
An extra 2 minutes = gridlock

RedToothBrush · 22/07/2019 17:05

www.opendemocracy.net/en/dark-money-investigations/revealed-the-files-that-expose-erg-as-a-militant-party-within-a-party/
and protect our democracy

SIGN THE PETITION
OPEN DEMOCRACY HOME PAGE
Select languageOpen menu
DARK MONEY INVESTIGATIONS
Revealed: the files that expose ERG as a militant “party within a party”
Documents released following openDemocracy transparency victory reveal European Research Group’s “highly partial” taxpayer-funded output.

The European Research Group received hundreds of thousands of pounds in taxpayers’ money over the last four years. The ERG’s work, claimed as part of MPs’ pooled resources, is supposed to be research that is politically neutral, essentially not for party political purposes.

IPSA carried out a limited examination of the ERG’s output and found it “factual and informative”. But trade experts who reviewed the material dismissed the ERG’s output as “superficial and selective" and “highly partisan”.

And

However a legal victory by openDemocracy, forcing IPSA to hand over the sample of ERG material it had examined, shows that far from being neutral the ‘research’ is highly party-political and that the group operates with a disruptive political agenda.

Steve Peers, professor of European law at the University of Essex, said the ERG’s research was “highly partial” and “often flawed by basic misunderstandings or omissions”.

“None of the output reaches the level of analysis or research of any research report I've seen from an academic, NGO or think tank,” Peers added.

David Henig, director of the UK Trade Policy Project at the European Centre for International Political Economy think tank, described the research as "superficial and selective".

And

Peers said that the ERG “paper on trade and the WTO suffers from some exceptionally basic errors of fact, which are unfortunately used as the basis for unfounded claims that could, if policy was based on them, significantly damage UK exporters”.

OP posts:
RedToothBrush · 22/07/2019 17:11

Lucy Fisher @ LOS_Fisher
Jeremy Hunt declares Iran is guilty of "state piracy" in seizing UK-flagged tanker Stena Impero.

He tells Commons: "Let us be clear, under international law Iran had no right to obstruct the ship's passage, let alone board her. It was therefore an act of state piracy."

BREAKING: Hunt outlines plans for a new "European-led maritime protection mission to support safe passage of crew and cargo" in Gulf.

He says he's had "construtive discussions" with Euro nations over weekend & will layout plans later this week.

Hahaha ha!

Oh. The. Irony.

Two things:
Has he discussed with Johnson?
Will he still be Foreign Secretary later this week?

I might be misreading this, but that DOES look like it's on the cards from that statement.

I think given the US response to shaft us, Johnson isn't going to get a lot of option.

OP posts:
flouncyfanny · 22/07/2019 17:13

This reply has been deleted

Message withdrawn at poster's request.

NoWordForFluffy · 22/07/2019 17:19

OK. My hunch is that there will be party resignations (to become independent) and / or party swaps (to LD) tomorrow if Johnson is announced as the new Tory leader. I simply can't see that particular announcement being made without sort of reaction / hullabaloo. And I mean more of a reaction than ministerial resignations, a la Hammond.

If your future with the party is fucked anyway (deselection) then why not go 'Boles' on it?!

Ellie56 · 22/07/2019 17:25

Why do we have to wait until tomorrow to find out that BJ is the new leader? You're not telling me they don't already know.

NoWordForFluffy · 22/07/2019 17:38

Voting closed at 5pm today. I assume they're counting all the votes at once and haven't been doing it piecemeal?

OublietteBravo · 22/07/2019 17:47

www.bbc.co.uk/news/uk-england-kent-49072464

Mr Elphicke will sit as an independent MP in the House of Commons after the Conservative Party again suspended the party whip following the charges.

That majority is looking awfully small right now...